CNRS HEBDO

À l'affiche

Vignette illustrant cette actualité <>Sciences et citoyens

Inscrivez-vous aux rencontres CNRS “Sciences et Citoyens” qui auront lieu le 28 mars 2018 à Caen, Lyon et Marseille.

À la une

Vignette illustrant cette actualité

A l'occasion de la Semaine du cerveau, coordonnée par la Société des neurosciences, les chercheurs du CNRS partiront à la rencontre du public, du 12 au 18 mars 2018, dans plus de 30 villes en France et dans 62 pays dans le monde. Des conférences, des expositions, des projections et des ateliers permettront de découvrir ou redécouvrir le cerveau et les dernières avancées scientifiques.

  Vie institutionnelle haut de page

Vignette illustrant cette actualité

Réalisé par la Mission pour la place des femmes au CNRS, le rapport de situation comparée entre les femmes et les hommes vient compléter le bilan social et parité. Proportion de femmes dans la recherche française et internationale, évolution du « plafond de verre » dans les différents corps, analyse des disparités entre instituts et entre familles professionnelles sont parmi les principaux axes analysés.

Vignette illustrant cette actualité

Le bulletin officiel du CNRS du mois de février 2018 est paru. Les documents publiés dans ce bulletin sont téléchargeables en ligne dans Doc'Utiles, le référentiel documentaire administratif du CNRS.

Vignette illustrant cette actualité

Le CAES propose désormais mensuellement une lettre électronique pour informer sur les actualités de l’association.

  Europe et international haut de page

Vignette illustrant cette actualité

Cette déclaration, signée le 7 mars 2018, renouvelle la volonté de poursuivre la collaboration franco-québécoise par le biais des trois Unités mixtes internationales établies au Québec : le Centre de recherches mathématiques, le Laboratoire nanotechnologies et nanosystèmes et Takuvik.

  Innovation et relations avec les entreprises haut de page

Vignette illustrant cette actualité

La Cosmetic Valley décernera le prix industriel et le prix académique d'un montant de 10 000 euros aux lauréats d'un projet d'innovation au sein de la filière parfumerie cosmétique. Date limite des candidatures : 30 mars 2018.

Vignette illustrant cette actualité

Tore (open reality experience) est un équipement de réalité virtuelle innovant qui place l'utilisateur au cœur d'un écran à double courbure sur lequel sont projetées des images sans aucune rupture ni déformation. Dédié à la recherche sur la production, la réception et l'usage des contenus visuels numériques et développé dans le cadre de l'Equipex IrDive2, il vient d'être inauguré sur le site de la Plaine Images.

Vignette illustrant cette actualité

La 25e Rencontre math-industrie se tiendra le 13 mars 2018 de 9h à 12h à l'Institut Henri Poincaré, (Paris) sur le thème « Mathématiques et mouvement dans le sport » : l'occasion d'échanger pour des industriels, des acteurs du monde du sport et des mathématiciens.

  Vie scientifique haut de page

Vignette illustrant cette actualité

La 6e plénière de la Plateforme intergouvernementale scientifique et politique sur la biodiversité et les services écosystémiques (IPBES) qui se tiendra du 17 au 24 mars prochains à Medellin (Colombie) donnera lieu à la publication de 5 rapports d’expertise scientifique auxquels plusieurs chercheurs du CNRS ont participé. L’objectif à terme : aider les Etats dans leur prise de décisions quant à la conservation et à l’usage durable de la biodiversité.

Vignette illustrant cette actualité

Le Georgia Institute of Technology et le CNRS ont signé, le 8 mars 2018, le renouvellement de l'UMI GeorgiaTech-CNRS dédiée aux réseaux sécurisés, aux matériaux intelligents pour l’optique, à l’électronique et à la mécanique.

Vignette illustrant cette actualité

Le CNRS, l’Université de Lyon et l’Université du Tohoku (Sendai, Japon) ont inauguré le 5 mars 2018 l’antenne française de l’Unité mixte internationale ELyTMaX. Basée dans les locaux de l’INSA Lyon à Villeurbanne et de l’École Centrale de Lyon à Écully, elle constitue le site français de l'unité créée à Sendai en 2016, dédiée à l'étude des matériaux et systèmes sous conditions extrêmes.

  Appel à projets haut de page

Vignette illustrant cette actualité

La Fondation de France lance un appel à projets sur la recherche fondamentale et clinique des maladies psychiatriques. Date limite des candidatures : 21 mars 2018.

Vignette illustrant cette actualité

La Fondation L'Oréal remettra 30 bourses France L'Oréal-UNESCO pour les femmes et la science aux lauréates doctorantes (15 000 euros) et post-doctorantes (20 000 euros) 2018. Date limite des candidatures : 3 avril 2018.

  À découvrir haut de page

Vignette illustrant cette actualité

A l'occasion de la journée internationale des droits des femmes, le CNRS a mis à l'honneur ses talents féminins. En 2017, 54% des récompenses du CNRS ont été attribuées à des femmes.

Vignette illustrant cette actualité

Le théâtre La reine blanche proposera le 18 mars des pièces et des rencontres sur des thématiques scientifiques. Le théâtre accueillera, dans le cadre de "Scènes de science" des scientifiques et notamment, Laurent Baulieu, directeur de recherche au Laboratoire de physique théorique et hautes énergies.  

 

À l'affiche

Vignette illustrant cette actualité <>A noter dans vos agendas : finale régionale le 22 mars 2018 !

A noter dans vos agendas : finale régionale le 22 mars 2018

Rendez-vous au Patio (amphi Cavaillès, 22 rue René Descartes, Strasbourg). La soirée est gratuite sans réservation préalable mais dans la limite des places disponibles. L'ouverture des portes se fera dès 17h30.

En délégation Alsace

  À la une haut de page

Vignette illustrant cette actualité

Le CNRS, en partenariat avec l'Inserm Est, la Nef des sciences et Neurex, vous invite :

> Jeudi 15 mars 2018 à 19h, un ciné-débat, avec la diffusion du film Sur les traces de la mémoire, suivie d'un débat avec Jean-Christophe Cassel, professeur à l'Université de Strasbourg et directeur du Laboratoire de neurosciences cognitives et adaptatives (LNCA, CNRS/Unistra),

> Samedi 17 mars 2018 à 14h, une conférence-concert, Quand la musique fait swinguer les neurones !, avec Emmanuel Bigand, chercheur en psychologie cognitive et directeur du Laboratoire d'étude de l'apprentissage et du développement (LEAD, CNRS/Université de Bourgogne) et The Rolling String Quartet qui revisite les grands tubes du répertoire pop-rock des années 60 à nos jours.

Ces deux événements se déroulent à la Médiathèque Sud d'Illkirch (entrée libre). La semaine du cerveau se déroule du 12 au 18 mars.

  Actualités scientifiques haut de page

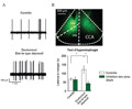
Vignette illustrant cette actualité

Lorsqu'elle devient chronique, une douleur peut conduire à la dépression. Une collaboration internationale menée par la chercheuse Ipek Yalcin Christmann, de l'Institut des neurosciences cellulaires et intégratives (INCI, CNRS), a permis de caractériser dans un modèle animal le développement de ces troubles ainsi que le rôle-clé joué par une région du cerveau, le cortex cingulaire antérieur. Les chercheurs montrent qu'une hyperactivité de cette région corticale est essentielle à l'apparition des troubles de l'humeur, dont l'évolution au cours du temps diffère de celle des aspects sensoriels de la douleur. Ces travaux ont été publiés le 20 février 2018 dans The Journal of Neuroscience.
© Y.Yalcin Christmann

  À découvrir haut de page

Vignette illustrant cette actualité

L'édition 2018 d'Ose la recherche !, un partenariat CNRS/Le Vaisseau dont l'objectif est de faire découvrir les métiers de la recherche à des jeunes de 14 à 16 ans, s'est déroulée le 21 février dernier : retour en images avec la chaîne Alsace20.

Vignette illustrant cette actualité

Une conférence de Sylvain Hugel, chercheur à l'Institut des neurosciences cellulaires et intégratives (INCI, CNRS), organisée par le Jardin des sciences, lundi 12 mars 2018 à 15h, au Palais universitaire de Strasbourg (9 place de l'Université, salle Pasteur). Entrée libre.

Vignette illustrant cette actualité

Une conférence d'Hervé Cadiou, chercheur à l'Institut des neurosciences cellulaires et intégratives (INCI, CNRS), organisée par le Jardin des sciences, jeudi 15 mars 2018 à 18h30, au Patio (22 rue René Descartes, amphi Cavaillès, Strasbourg). Entrée libre.

Vignette illustrant cette actualité

Une conférence d'Aude Chambodut, enseignante-chercheuse à l'Ecole et observatoire des sciences de la Terre (EOST, CNRS/Unistra), responsable des Observatoires magnétiques français des Terres australes et d'Antarctique, organisée par le jardin des sciences, jeudi 15 mars 2018 à 14h30, à la Médiathèque de Barr (34 avenue des Vosges). Entrée libre.

Dates limites haut de page

Les actualités qui suivent sont celles dont la date limite est proche.
Pour consulter la liste complète des actualités avec dates limites, cliquez ici.

CNRS Hebdo Alsace

Gestion de votre abonnement : https://www.cnrs.fr/actualite-du-cnrs/alsace/Abonnement.aspx
Vos remarques sur le contenu éditorial : cnrs-hebdo@alsace.cnrs.fr
Vos remarques sur le fonctionnement technique : support-CNRSHebdo@dr14.cnrs.fr

© CNRS
Directeur de la publication : Antoine Petit
Directrice de la rédaction : Brigitte Perucca
Responsable éditoriale nationale : Karine Becker-Blanda
Coordination et rédaction nationale : Samira Bouzaghou
Responsable éditorial régional : Patrice Soullie
Rédactrice en chef régionale : Céline Delalex-Bindner
Rédacteur régional : Olivier Fély

Mentions Légales - Cookies - Données personnelles